全面考关冲刺 O-Level 华文模拟试卷一 是根据O-Level华文最新试卷样本的试卷一编写,适合参加O-Level华文会考的学生参考复习。
O-Level Chinese Paper 1 Mock Examinations is tailored based on the latest sample papers of the O-Level Chinese examination. It is suitable for students preparing to take the O-Level Chinese examination for reference and revision.
年龄段: 中学四年级
Target Group: Secondary Level 4
全面考关冲刺 O-Level 华文模拟试卷一 的主要特点:
• 本书精心设计10份模拟试卷一,每份试卷一紧扣会考的出题样式与程度,对参加O-Level华文会考的学生有充分实用的参考价值。
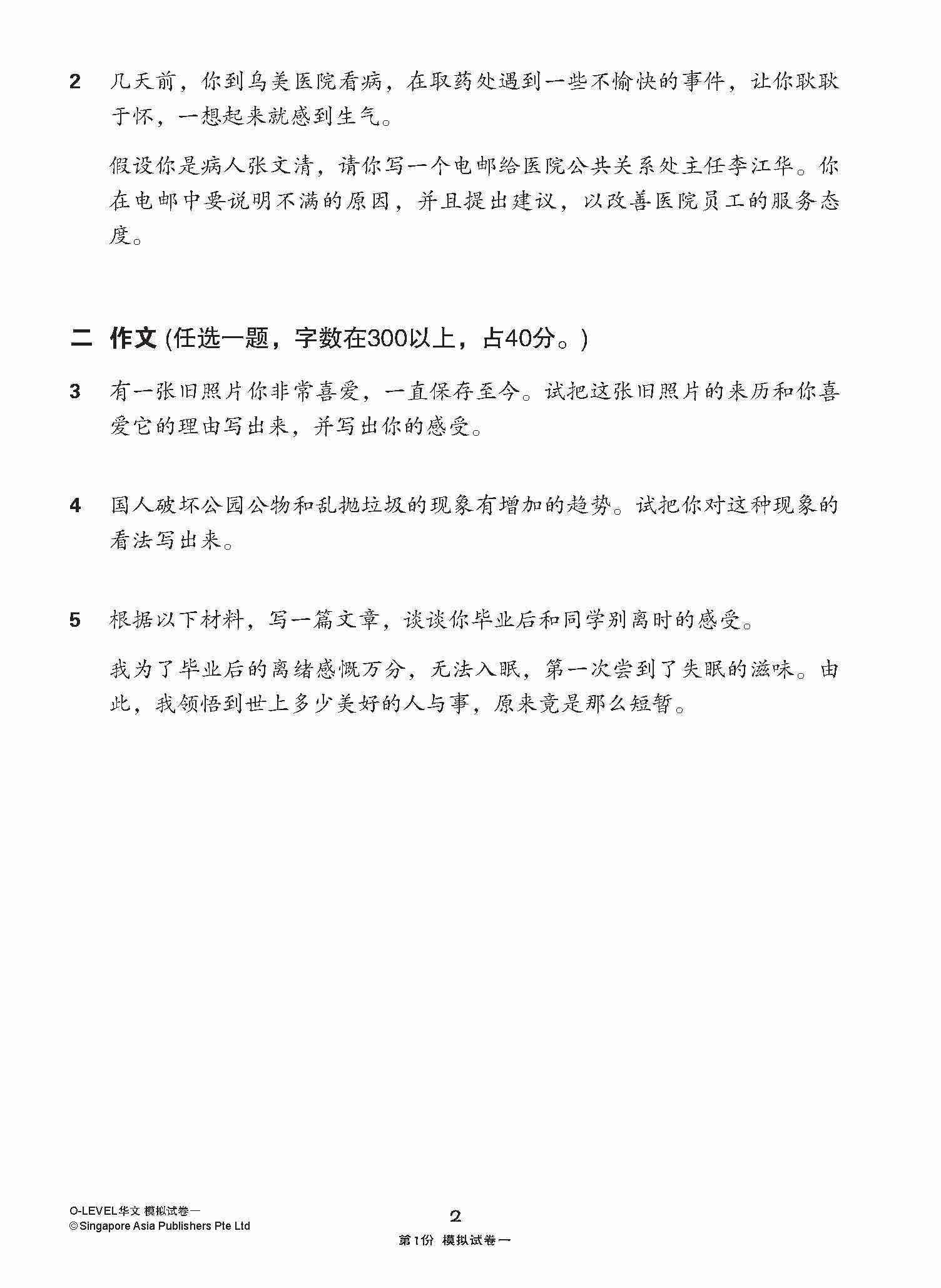
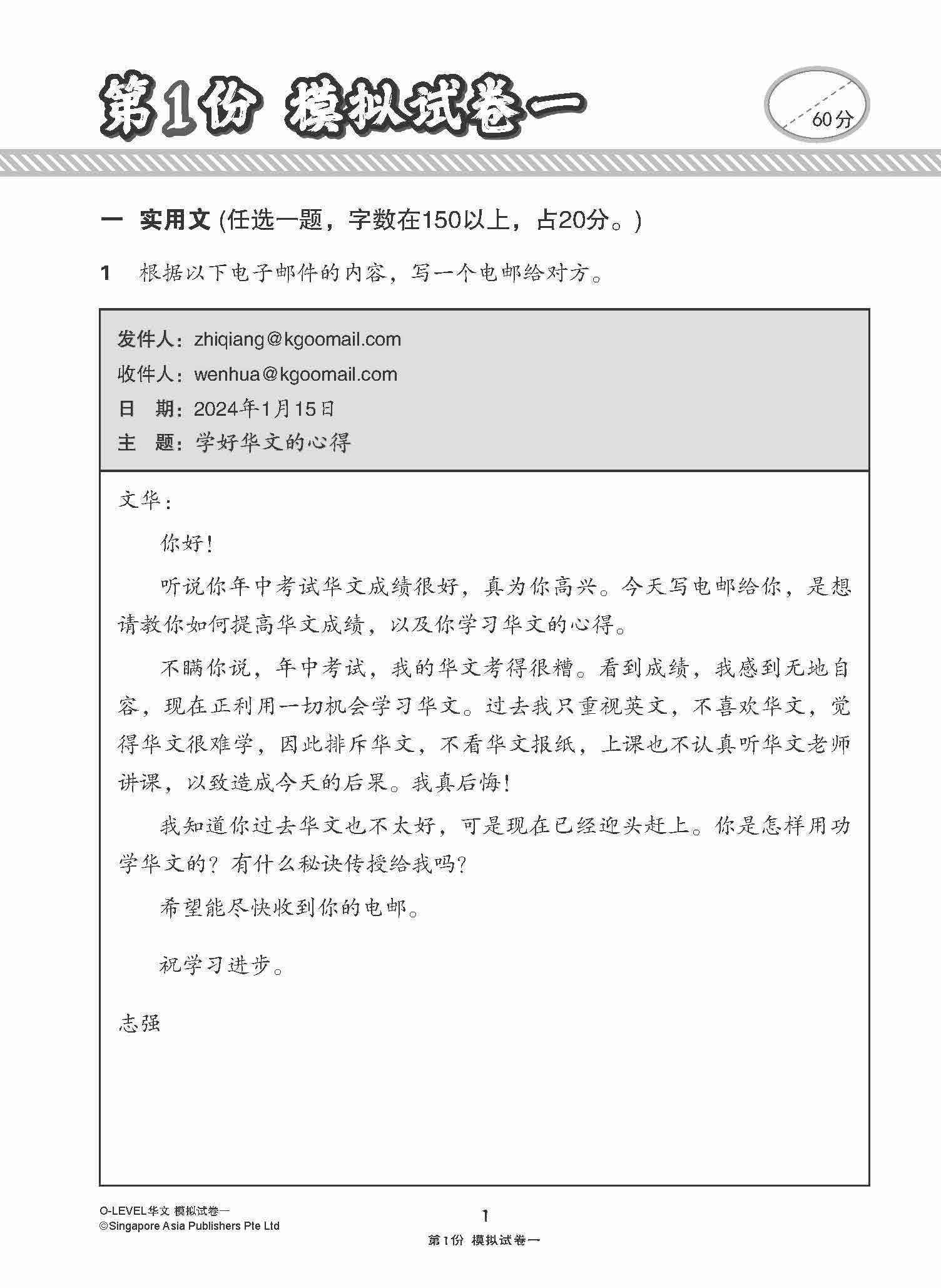
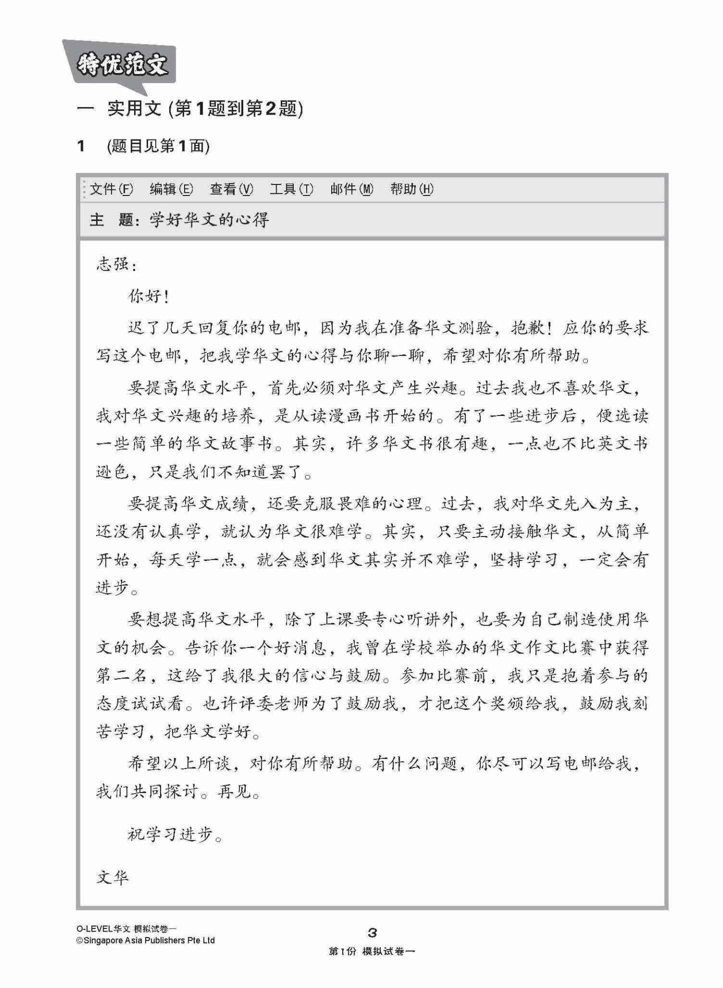
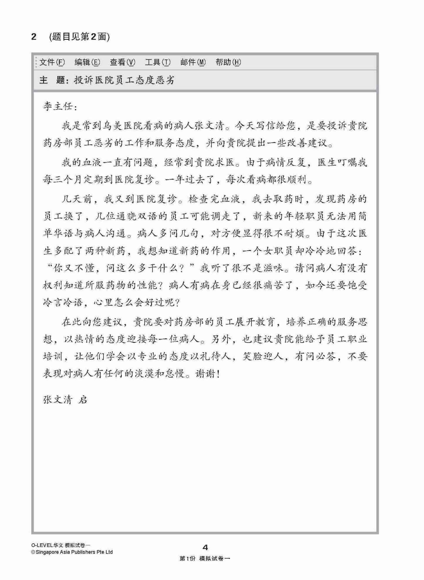
• 每一份模拟试卷一包括实用文和作文两个部分,每一个考题都提供一篇特优范文,供学生参考与学习。
• 本书内容充足实用,学生赴考前若能认真阅读,充分学习,积极练习,一定可以提高写作水平,考取高分。
Key Features:
• This book offers 10 carefully crafted mock Paper 1s, closely mirroring the O-Level Chinese examination’s style and difficulty, providing valuable reference for exam preparation.
• Each mock Paper 1 includes practical and essay sections, featuring model essays for students’ reference and learning.
• With practical content, diligent study, and active practice, students can significantly improve their writing skills and achieve high scores in the exam.
Size: 190mm x 260mm
Pages: 124
Author: 杨修宜
13 ISBN: 9789813437266